大中城市联合招聘高校毕业生秋季专场推出第二批67场特色服务活动
来源:人力资源社会保障部
发布日期:2022-09-21
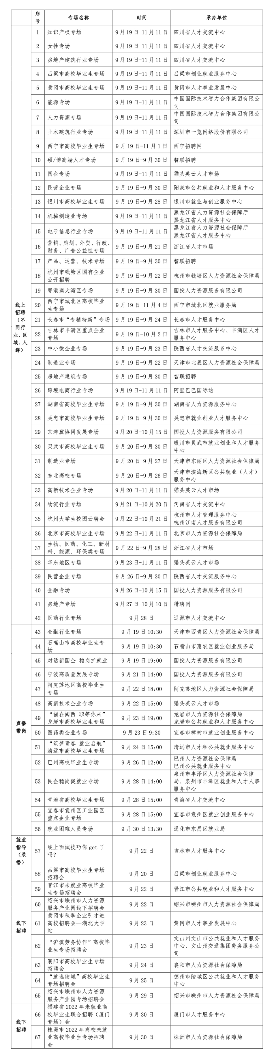
人力资源社会保障部2022年大中城市联合招聘高校毕业生秋季专场活动近期将陆续推出第二批共67场特色服务活动。其中,线上活动57场,包括能源、土木建筑、机械制造、跨境电商、粤港澳大湾区等线上专场招聘会42场,直播带岗14场,就业指导录播课1场;线下专场招聘会10场。
高校毕业生和用人单位可通过中国国家人才网大中城市联合招聘活动主会场页面(http://dzcs.newjobs.com.cn/),查询相关信息并参与各类专场服务活动。高校毕业生还可在微信小程序中搜索“全国高校毕业生精准招聘”平台登录求职。
